Scopri
Scegli

Architettura

Funzionale

Unificata

HOLOS

Architetture di Conoscenza
per la Gestione Intelligente

Data Lake come repository
sicurezza: Data Lake come repository

Il dossier digitale è la rappresentazione strutturata di un’entità — persona, impresa, pratica, progetto — in cui ogni informazione è relazionata, verificabile e aggiornata in tempo reale.
HOLOS crea un modello semantico unico che collega documenti, dati gestionali, workflow e contenuti multimediali, superando la logica del semplice archivio per diventare un vero sistema di conoscenza attiva.

“Il valore non è più nel documento,
ma nella rete di connessioni che lo circondano.”
Panoramica del caso d’uso

Ogni dossier è un microcosmo informativo che combina fonti strutturate e non strutturate: database, sistemi legacy, protocolli, fascicoli documentali, e-mail, immagini e flussi sensoriali.
Il motore semantico di HOLOS indicizza e collega i contenuti tramite metadati, tassonomie e relazioni ontologiche, permettendo ricerche contestuali, correlazioni dinamiche e visualizzazioni interattive.

Architettura semantica e versioning

Ogni informazione inserita in un dossier è storicizzata e versionata, con tracciabilità completa delle modifiche. Il sistema di knowledge graph consente di navigare tra entità correlate (pratiche, soggetti, progetti, luoghi) senza perdere il contesto operativo.
I metadati intelligenti alimentano dashboard evolutive e sistemi di raccomandazione basati su AI.

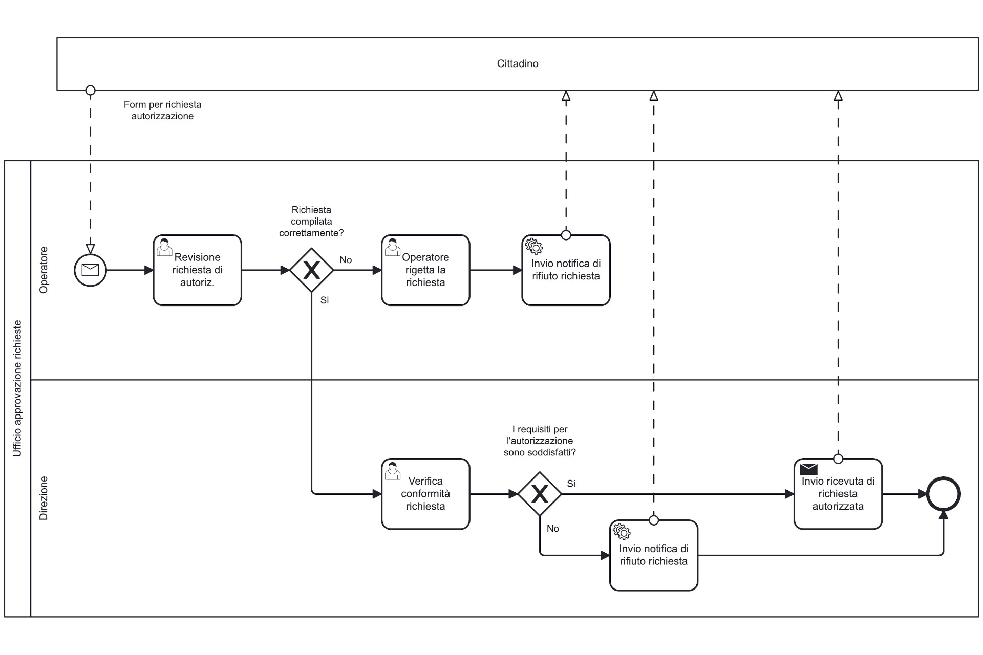
Integrazione documentale e processi

Il dossier digitale non è un archivio statico, ma un punto di convergenza tra gestione documentale e flussi BPMN. Ogni documento è connesso al task di processo che lo ha generato, con tracciabilità su versioni, approvazioni, firme digitali e protocollazioni.
Gli utenti collaborano in tempo reale, condividendo commenti e note contestuali, mentre i motori di ricerca semantica individuano correlazioni tra pratiche simili o eventi ricorrenti.

KPI ESG: energia, emissioni, tasso infortuni, governance
Viste ESG per dirigenti, regolatori e pubblico
Data Governance e sicurezza

Tutti i dossier sono gestiti secondo principi di data governance centralizzata e sicurezza by design: permessi granulari RBAC, crittografia end-to-end e auditing continuo.
L’accesso alle informazioni è controllato per ruolo e contesto, garantendo la piena conformità a GDPR e standard nazionali di conservazione digitale. Ogni operazione è registrata e firmata digitalmente, assicurando integrità e non ripudio dei contenuti.

Analisi, correlazioni e insight

I dossier alimentano la piattaforma analitica di HOLOS: dati e metadati vengono aggregati per costruire viste trasversali su performance, tempi di risposta, correlazioni tematiche e trend organizzativi.
Gli algoritmi di machine learning individuano pattern di rischio, suggeriscono azioni di ottimizzazione e permettono di misurare l’efficacia delle politiche di gestione documentale e dei processi decisionali.

“Ogni dossier è una mappa viva della conoscenza organizzativa:
consultabile, misurabile, predittiva.”

In contesti pubblici e privati, i dossier digitali HOLOS abilitano una gestione documentale evoluta: dai fascicoli amministrativi alla gestione dei progetti, dalla conservazione a norma alla condivisione sicura delle informazioni.
L’interoperabilità con sistemi esterni e la capacità di analisi semantica li rendono strumenti strategici per la trasparenza, la collaborazione e l’efficienza operativa.

La logica “knowledge-driven” di HOLOS permette di passare da documenti isolati a ecosistemi informativi interconnessi: ogni dossier diventa così un elemento attivo di governance e innovazione, in cui i dati non vengono solo archiviati, ma compresi e valorizzati.

Scopri tutti i casi d'uso di HOLOS
Pubblica Amministrazione
Infrastrutture e Gestione del Rischio
Industria e ESG
Sanità e Telemedicina
Dossier Digitali

© 2025 HOLOS | All rights reserved.